Quem Somos

Municípios

O capital estatutário da Gesamb é fixado em 1 milhão de euros, com 60% da Associação de Municípios do Distrito de Évora (atual CIMAC – Comunidade Intermunicipal do Alentejo Central) e 40 % da empresa Lena Ambiente (atual BioSmart – Soluções Ambientais, S.A.).

A Gesamb é a empresa responsável pela gestão e exploração do Sistema Intermunicipal de Valorização e Tratamento de Resíduos Urbanos do Distrito de Évora (SIRU), que integra os municípios de Alandroal, Arraiolos Borba, Estremoz, Évora, Montemor-o-Novo, Mora, Mourão, Redondo, Reguengos de Monsaraz, Vendas Novas e Vila Viçosa, que produzem cerca de 76 mil toneladas de resíduos sólidos urbanos, por ano.

A Gesamb tem sede no Aterro Sanitário Intermunicipal, na Estrada Nacional n.º 380 (Évora – Alcáçovas), ao quilómetro 89,9.

Missão

Assegurar a gestão integrada do Sistema Intermunicipal de Resíduos Urbanos do Distrito de Évora, utilizando as técnicas mais seguras e ambientalmente adequadas, tendo sempre em consideração os princípios da sustentabilidade e aplicação da legislação e recomendações nacionais e internacionais em vigor para o setor dos resíduos.

Visão

Ser reconhecida como uma organização de referência pela ecoeficiência do seu desempenho e promoção da sustentabilidade ambiental e social.

Valores

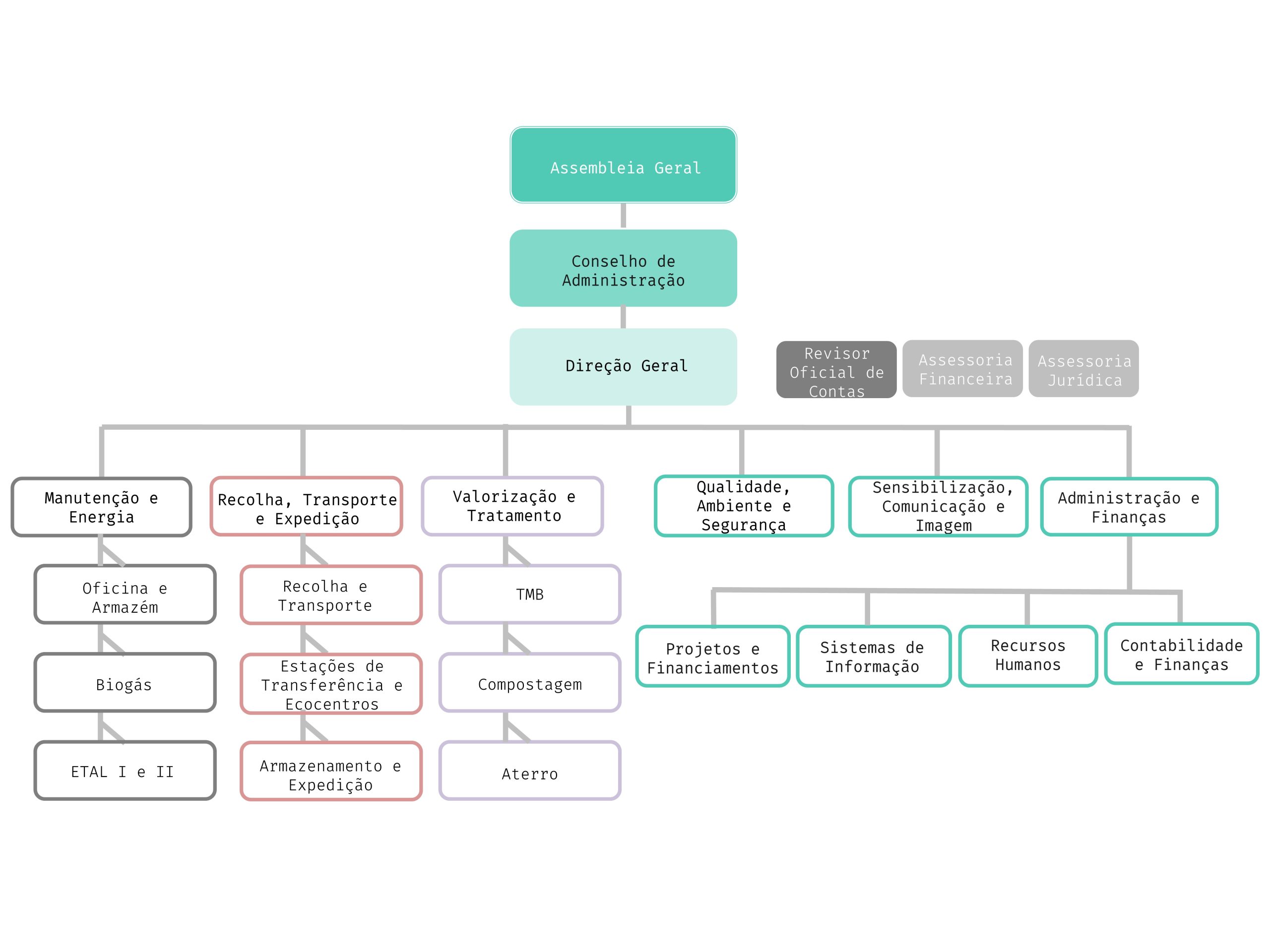
Organograma

Órgãos Sociais

ASSEMBLEIA GERAL
(Formada pelos representantes dos detentores do capital estatutário):

CIMAC – Comunidade Intermunicipal do Alentejo Central 

BioSmart – Soluções Ambientais, S.A


 

CONSELHO DE ADMINISTRAÇÃO
(Eleito na Assembleia Geral de 18 de dezembro de 2025): 

Presidente: Luís Simão Duarte de Matos, CIMAC 

Vogais: Carlos António Cordeiro da ConceiçãoBioSmart; João Filipe Cardoso Fernandes Fortes, CIMAC 

FISCAL ÚNICO: Teles & Associados, SROC, Lda